afgeremde groei

afgeremde groei
Bomen groeien niet tot in de hemel, voorraden aan voedsel, energie of grondstoffen zijn niet oneindig groot.[br]Een populatie die te groot wordt, zal spontaan afremmen. Evolueert een populatie naar een stabiele grootte? En hoe krijgen we deze afremming in een voorschrift?[br]De Nederlandse wiskundige Ferdinand Verhulst onderzocht dergelijke dynamische systemen.[br][list][*]Hij vertrok van 1 (=100%) als maximale omvang van een populatie.[/*][*]Hij nam een groeifactor aan die afhankelijk is van de grootte van de populatie.[/*][/list]  Bij een ongeremde groei met groeifactor r is x[sub]n+1[/sub] = r . x[sub]n[/sub].[br]  Verhulst nam als groeifactor r (1 - x[sub]n[/sub])[br]  Bij een kleine waarde van x[sub]n[/sub] zal de exponentiele groei nauwelijks of niet worden afgeremd.[br]  Hoe dichter x[sub]n[/sub] tot de maximale waarde 1 nadert, hoe kleiner de groei wordt.
grafiek
[list][*]We vertrekken van een startwaarde, ergens tussen 0 en1.[/*][*]We passen telkens volgende iteratie toe: x[sub]n+1[/sub] = x[sub]n[/sub] . r (1 - x[sub]n[/sub])[/*][/list]We spreken van [b][i]logistische groei[/i][/b] en de [b][i]logistische differentievergelijking[/i][/b].
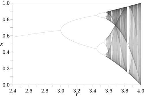
Verloop: De waarden nemen toe.[br][list][*]De toename is niet meer stijgend, zoals bij een exponentiele groei wel het geval, maar afnemend.[/*][*]Na een aantal iteraties evolueren de waarden naar een stabiele waarde.[/*][/list]Verhoog nu de startwaarde.[br][list][*]De 'aanloop' verschilt, maar de stabiele eindwaarde blijft dezelfde.[/*][*]De eindwaarde blijft ook ongewijzigd, wanneer je van een waarde vertrekt die hoger is dan de stabiele eindwaarde.[/*][/list]Verhoog nu de waarde van r.[br][list][*]De eindwaarde zal nu ook mee verhogen.[br]Ze is blijkbaar onafhankelijk van de beginwaarde, maar wordt bepaald door de groeifactor.[/*][*]Boven een waarde 2 schiet de populatie eerst even voorbij de eindwaarde, maar schommelt er dan toch naar toe.[/*][*]Vanaf een waarde r = 3 gebeurt er echter iets heel eigenaardigs: De waarde begint te schommelen tussen twee waarden. We spreken van twee [i]attractoren[/i]. [br]Deze opsplitsing van de curve noemt men bifurcatie.[/*][/list]Verhoog de waarde van r nog verder.[br][list][*] De twee attractoren verwijderen zich verder van elkaar tot ...voor r = 3.45 beide takken opnieuw splitsen.[/*][*]Voor nog hogere waarden lijkt de curve te ontaarden in totale chaos.[br][/*][/list]Stel r gelijk aan 4 en verander de beginwaarde.[br][list][*]Voor enkele beginwaarden verschijnen plots stabiele curves.[/*][/list]
chaos ... maar geen willekeur
Onderstaande afbeelding illustreert wat er gebeurt voor verschillende waarden van r.[br]Je ziet de bifurcaties voor r = 3 en r = 3.45. Het lijkt chaos, maar het is geen willekeur.[br]In de 'chaos' bij hogere waarden verschijnen opnieuw stabielere vensters, weer met interne bifurcaties.
de waarde van r en de webgrafiek
Je kan een dynamische groei ook weergeven in een [i]webgrafiek[/i].[br][list][*]Blijft r onder 1,1 dan is de groei te klein en evolueren de waarden naar 0.[/*][*]Vanaf r = 1,1 naderen de waarden stapsgewijs naar een stabiele waarde.[/*][*]Boven r = 2,5 schieten de waarden eerst voorbij de stabiele eindwaarde en draaien er dan in een spiraal naar toe.[/*][*]Vanaf r = 3 blijven de waarden ronddraaien in een rechthoek (= 2 attractoren).[/*][*]Blijf je r verhogen dan wordt het chaos...[/*][/list]

情報: afgeremde groei